A Shared Issuance Progress Platform for Multi-Products Booking Flows
Reducing customer inquiries and operational costs by building platform capabilities for post-booking issuance and real-time status tracking
Overview
Traveloka operates multiple verticals with different issuance behaviors. While payment confirmation is instant, voucher issuance may be delayed due to pricing optimization, manual validation, or supplier constraints.
As more products adopted non-instant issuance, the gap between payment confirmation and voucher delivery became a major source of user anxiety and customer support volume.
This project focused on building a shared platform capability to make issuance progress transparent, predictable and consistent across business units.
Role: Platform Product Manager
Scope: Flights, Accommodation, Bus, Xperience
Users: End customers, Customer Support, Operation Teams
Problem
Delayed or failed voucher issuance was one of the top drivers of customer support contact.
Key issues:
- Users expected vouchers shortly after payment and had no visibility into progress.
- Each business unit handled delayed issuance differently, creating inconsistent experiences.
- Customer support teams spent significant time answering "where is my ticket" questions
- Some users arrived at hotels or venues without a valid voucher due to lack of clear status
This created a scaling problem: as issuance complexity increased, support costs increased linearly.
Why This Was a Platform Problem
We considered letting each product improve its own post-booking flow. However, this would:
- Duplicate logic across teams
- Create inconsistent definitions of "pending" and "issued"
- Make future product launches harder to support
Instead, this needed a centralized platform solution that:
- Standardized issuance states
- Allowed product-level flexibility
- Acted as a single source of truth for issuance progress
Solution
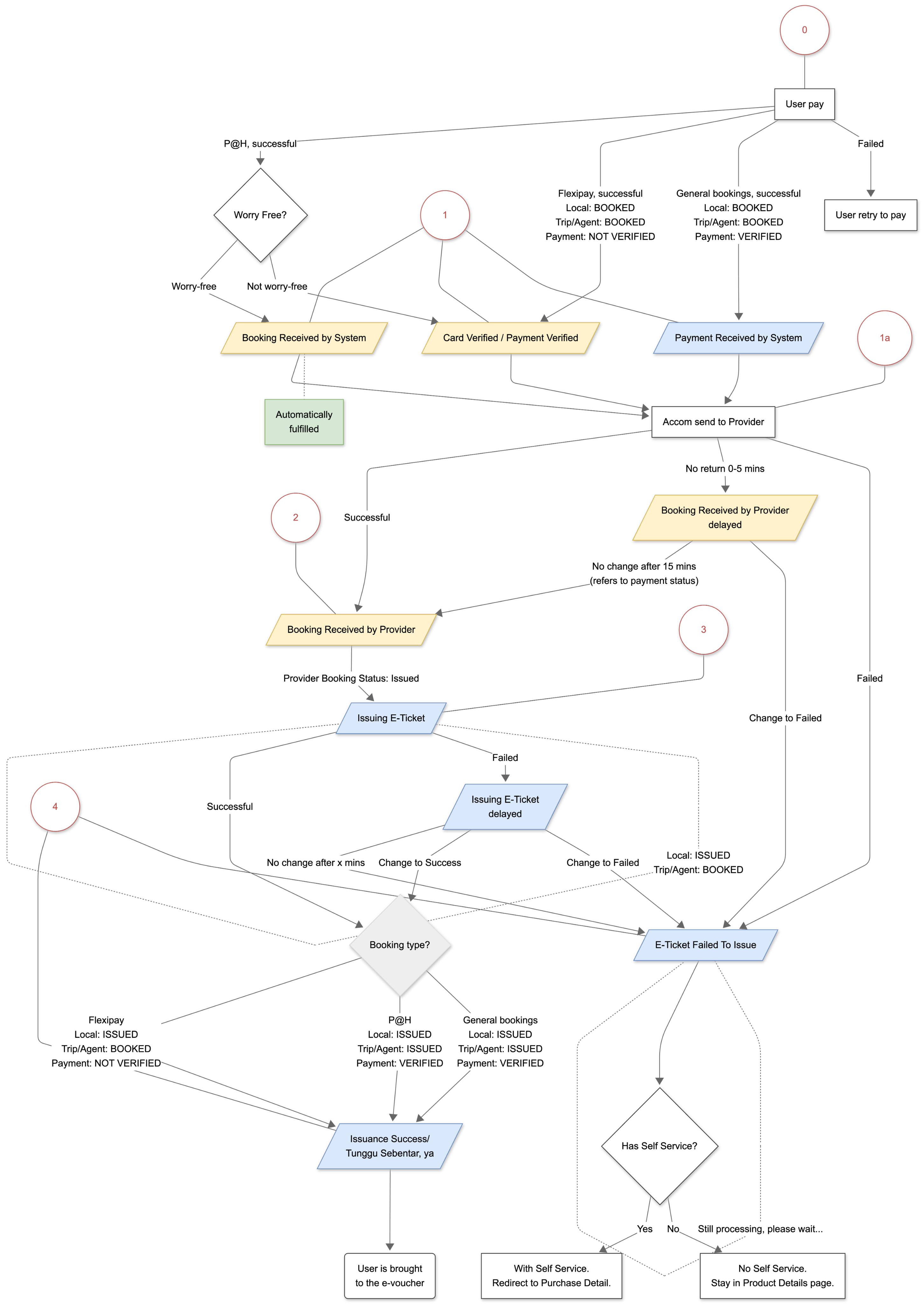
We built a centralized Voucher Issuance Progress (VIP) platform that separated payment confirmation from voucher issuance progress and made progress visible to users.
Core components:
- A shared issuance state model used across products
- A centralized API to track issuance progress and timestamps
- A unified Issuance Progress page surfaced after payment
- Product-controlled messaging and ETA logic within platform rules


Instead of inferring issuance status from payment alone, each product reported its issuance state while the platform handled:
- Payment and booking status consistency
- UI surfaces
- Redirection logic
- Fallback behavior
This allowed teams to adopt non-instant issuance without rebuilding post-booking experiences.



Final Design

Key Decisions & Tradeoffs
Decision: Decouple issuance status from payment status
- Enabled accurate communication for non-instant products
- Required coordination with payment and platform teams
Decision: Platform owns states, products own timing and copy
- Prevented fragmentation
- Preserved product flexibility
Tradeoff: We scoped the first version to read-only issuance visibility, rather than full issuance control, to accelerate adoption and reduce operational risk.
Implementation Highlights
- Introduced standardized issuance states shared across BUs
- Enabled ETA logic that adapts based on booking context (near booking vs near consumption)
- Redirected users consistently to Issuance Progress instead of Purchase List
- Supported both mobile app and desktop web
- Designed for future real-time updates (MQTT-ready)
Impact
- Reduced customer inquiries related to delayed issuance by 95% within 3 months.
- Lowered operational support costs across multiple verticals
- Enabled Flights, Accommodation, Bus, and Xperience to ship non-instant issuance with one shared system
- Established a scalable foundation for future pricing and supply optimizations
What This Platform Enabled
If this work continued, the next logical extensions would include:
- Proactive notifications when issuance is delayed beyond ETA
- Real-time updates to reduce polling and backend load
- Deeper self-service handling for failed issuance cases
This platform turned issuance from a support problem into a managed system capability.
Skills Demonstrated
- Platform Product Management
- Internal Tools & Shared Services
- API & State Modeling
- Cross-Vertical Stakeholder Alignment
- Operational Cost Reduction
- Enterprise UX Design
- Scalable System Design