Post-Booking Cross-Sell Recommendation System
Designing and iterating cross-sell experiences across the post-booking journey
Overview
I worked on building a context-aware recommendation system across the post-booking journey, focused on helping users complete their trip planning without interrupting core booking flows.
Rather than treating cross-sell as a single feature or campaign, this work evolved through multiple iterations across surfaces, timing, and channels, each designed around different moments of user intent. The goal was to improve relevance and trust while still driving incremental value for the business.
Role: Product Manager
Scope: Flights, Hotels, Activities, Transport
Partners: Engineering, Data, Marketing, Inventory, Messaging
Problem
Travelers often need more than one product, but most cross-sell recommendations were ignored. Users perceived them as generic, poorly timed, or overly promotional.
The challenge wasn't simply what to recommend. It was:
- When to surface recommendations,
- Based on what context, and
- How to do it without disrupting the booking experience or eroding trust.
System Approach
Across iterations, the system relied on:
- Trip context (destination, dates, product type)
- User intent signals (active booking, proximity to travel date)
- Inventory eligibility (availability and relevance)
- Business constraints (latency, channel limits, frequency control)
Recommendations were then surfaced through different entry points depending on user state and intent, rather than pushing the same message everywhere.
Key Iterations
1. Internal Targeting & Recommendation Rules
Foundation
Before scaling recommendations, we needed a consistent way to decide who sees what, based on actual booking context rather than static rules.
What I worked on:
- Defined targeting attributes using trip and booking data (destination, dates, booking type)
- Worked with data and engineering teams to operationalize rule-based recommendation logic
- Enabled internal teams to configure recommendations without hard-coding logic per surface
Why it mattered: This created a shared foundation for experimentation and prevented each surface from implementing its own version of "relevance."



Final Design Internal Tools
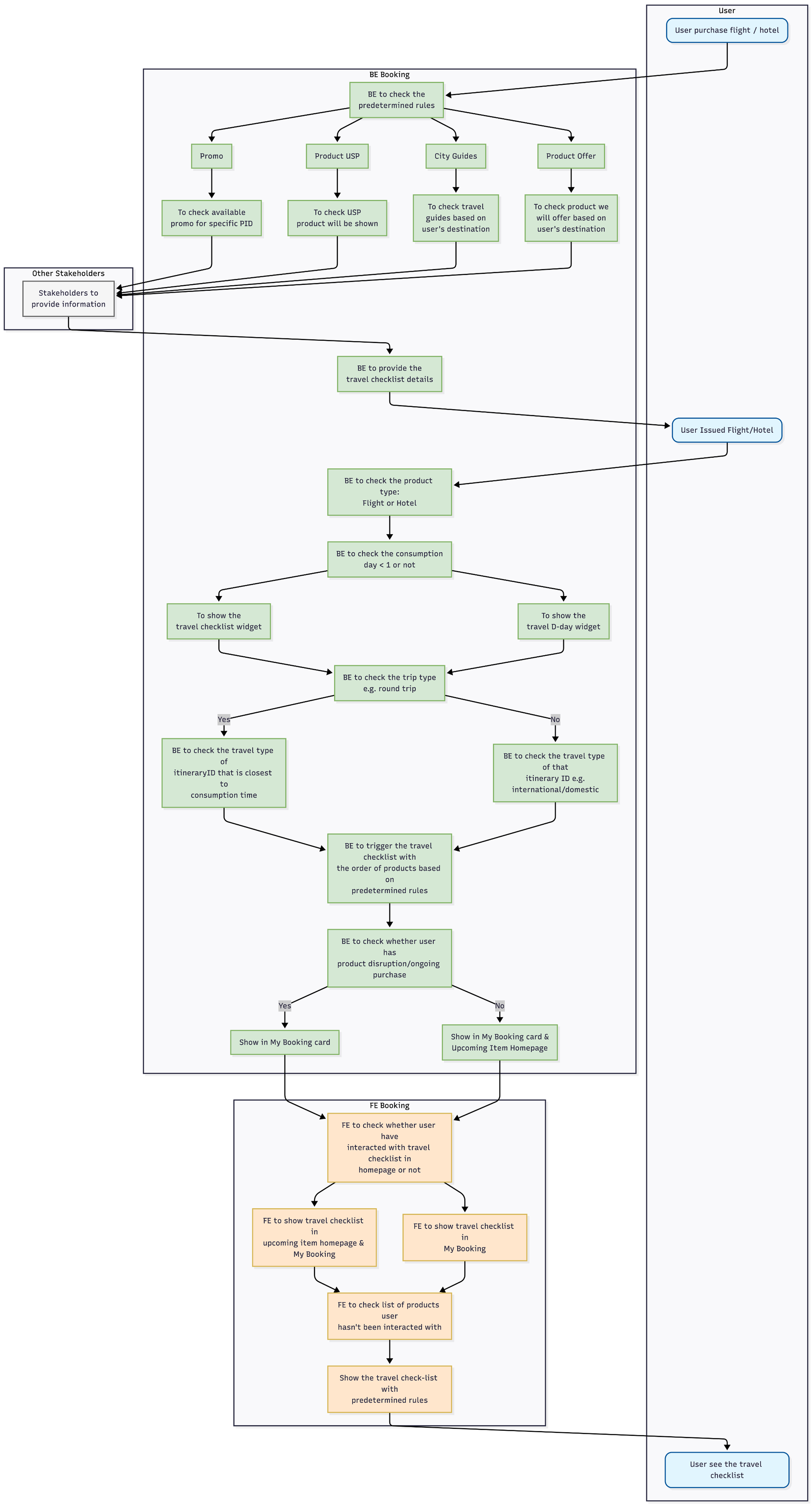
2. Travel Checklist (Soft-Sell Cross-Sell)
Users responded poorly to banner-style promotions, but engaged more when recommendations felt like part of trip planning.
What changed:
- Reframed cross-sell as a travel checklist, combining issued and recommended products
- Embedded recommendations into planning rather than pushing promotions
- Prioritized relevance and clarity over urgency
Key PM decisions:
- Ordering items based on trip type and timing
- Copy that framed suggestions as preparation, not ads
- Synchronizing checklist state across Homepage and My Booking



Final Design
3. Trip Reminder via WhatsApp
Timing & Channel Experiment
In-app discovery alone wasn't enough. Timing and channel choice played a major role in whether recommendations were noticed.
What this tested:
- WhatsApp as an external recommendation surface
- Triggered by booking completion and proximity to travel date
- Clear eligibility rules and frequency caps to avoid spam
Platform considerations:
- Messaging pipeline ownership
- Targeting logic shared with in-app recommendations
- Channel-level throttling and fallback behavior
4. Immediate Cross-Sell Coupon
High-Intent Moment
Right after issuance, user intent is high but attention is limited.
What changed:
- Surfaced time-bound cross-sell coupons immediately after booking events
- Used coupons as a decision accelerator, not a blanket discount
- Protected critical booking flows by excluding sensitive moments
What this showed:
- Real-time triggering
- Tradeoffs between speed, relevance, and trust
- Careful scoping to avoid hurting core conversion



Final Design
Recommendation Architecture
Across all iterations, the same underlying logic applied:
- Booking platform as the source of truth
- Eligibility and filtering driven by trip context
- Inventory surfaced through search and merchandising logic
- Multiple delivery surfaces (in-app, checklist, messaging) sharing the same targeting foundation
Impact
Across these iterations:
- Led cross-sell platform initiatives as DRI, defining product strategy and owning roadmaps and backlogs across business systems supporting approximately 6–7% of total transactions, and reviewed as part of leadership-level OKRs.
- Conducted customer journey analysis to identify cross-sell opportunities and launched the Travel Checklist feature to surface relevant trip add-ons, boosting cross-sell traffic by 30% within 2 months of launch.
- Partnered with data science teams to deliver personalized recommendations based on customer behavior and trip context, improving relevance and increasing conversion by 15% within 6 months.
- Redesigned trip reminder content using customer behavior and trip context to improve engagement and retention, increasing CTR by 20% overall and 80% for Hotels within 1 quarter.